How to meet MHEVs fuel emission standards with 48V buck converter
The MHEVs (Mild Hybrid Electric Vehicles) are becoming a better option as gasoline fuel emissions standards call for higher battery voltages. As per VDA 320 specification (Automotive Regulation), 48V On-Board batteries are recommended. These popular 48V buck converters find use mainly to endure high-voltage load-dump transients, low EMI, low duty cycles operations, and to achieve high efficiency. The MHEV has dozens of electronic control units (ECUs).
The ECU’s power management electronics must withstand harsh automotive environments and protect from electromagnetic interference (EMI). As a result, the CISPR25 Class 5 EMI specifications for the 48V buck converter must be followed. During both radiated and conducted emissions testing, fixed-frequency converters aid to prevent spikes.
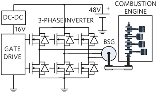
As demonstrated in Figure 1, the MHEV belt starter generator (BSG) improves efficiency by replacing the alternator and starter motor of traditional cars with a single device that assists the powertrain. During braking, the energy flows from the combustion engine to the 48V battery. The engine applies torque to the BSG, which in response, acts as a generator. The three-phase inverter rectifies the electric waveforms generated by the BSG via the IGBT or MOSFET intrinsic diodes, producing the DC current that charges the 48V battery.

Figure 1: A 48V MHEV system
The energy flows from the 48V battery to the BSG, which acts as a motor, during the start-stop phase of an engine. The BSG draws power from the 48V battery through the three-phase inverter power transistors during this phase. A DC-DC converter bucks the 48V down to 16V to power the 3-phase inverter gate drivers, providing the proper motion sequence to the BSG. During start-stop, the BSG starts the engine, generates torque boost to improve acceleration, and charges the battery.
Maxims solution for MHEV 48V buck converter:
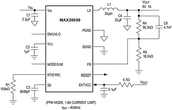
The MAX20059 is a synchronous step-down DC-DC converter IC with integrated MOSFETs that operates across a 4.5V to 72V input voltage range. The IC is also subjected to electromagnetic radiation testing in accordance with EMI CISPR25 Class 5 requirements. The converter delivers up to 1A of current. The output voltage is programmable from 0.8V to 90%VIN. The IC has a peak current-mode control architecture and can be operated in the pulse-width modulation (PWM) or pulse-frequency modulation (PFM). An integrated error voltage is generated by an internal transconductance error amplifier. The error voltage sets the duty cycle using a PWM comparator, a high-side current-sense amplifier, and a slope-compensation generator. The below figure shows the 48V to 16V typical application circuit.

Figure 2: 48VIN to 16VOUT buck converter with 400 kHz switching frequency
The IC offers two modes of operation for maximum flexibility. PFM provides high efficiency across the operating range, but the output-voltage ripple is higher compared to PWM. PWM operation provides constant frequency operation at all loads and is useful in switching frequency sensitive applications. As a result, switching losses are higher at light loads, and the MAX20059 can achieve > 90% peak efficiency from 48VIN to 16VOUT.